國際臨床神經生理學聯合會(IFCN)與國際抗癲癇聯盟(ILAE)聯合工作組采用系統綜述與薈萃分析優先報告條目(PRISMA)聲明對已發表證據進行了系統評估,基于GRADE體系,針對五大臨床問題(適應證、技術規范、記錄時長、睡眠誘導及誘發試驗)提出實操性意見,為常規EEG(清醒)和睡眠EEG建立最低標準,確保基礎診斷的可靠性。一、常規和睡眠腦電圖(EEG)的適應證1、癲癇相關臨床疑診癲癇/癲癇發作、癲癇初始診斷的重新考量、癲癇綜合征分類、癲癇病因評估、癲癇發作模式的改變(發作類型或癥狀學)、無發作患者抗癲癇藥物減停前評估、特定癲癇綜合征(嬰兒癲癇性痙攣綜合征、睡眠期出現棘慢波發放的癲癇性腦病等)的系統隨訪。2、鑒別診斷心因性非癲癇性發作、陣發性行為異常、疑似腦病、急性/亞急性癡呆。二、EEG記錄的最低技術標準1、電極類型在常規腦電圖檢查中,推薦使用金或銀/銀氯化物杯電極,并需單獨涂抹導電膏或凝膠以確保良好接觸。符合電極阻抗檢查標準且質量達標的電極帽系統也可接受。目前,基于現有證據,干電極腦電圖系統未被推薦用于常規臨床檢查。主要原因在于其記錄過程中易引入更多與運動和汗液相關的偽跡。此外,針對這些偽跡的緩解措施(例如自動偽跡去除算法)的有效性,尚缺乏充分的研究驗證。在特定臨床需求或場景下,磁共振成像(MRI)兼容電極以及針電極也是可考慮的選擇。2、導聯設置首選IFCN推薦的25導聯蒙太奇(在10-20導聯系統基礎上增加六個顳下電極),現有證據表明,這種擴展的電極布局能夠更有效地檢測癲癇發作期及發作間期的癲癇樣放電活動。次選10-20導聯系統。應使用1個心電圖(ECG)通道。疑似運動事件時至少記錄2導肌電(EMG),以輔助識別基本的運動性癲癇發作癥狀(如肌陣攣、痙攣等)。需鑒別眼動偽差與腦源性慢波活動時,應按照IFCN及美國睡眠醫學會的建議放置兩個眼電圖(EOG)導聯:右側導聯置于右眼外眥外側1cm上方,左側導聯置于左眼外眥外側1cm下方。3、電極阻抗阻抗較高的電極更容易受到汗液、運動和電極爆裂偽差的影響。推薦阻抗<5 kΩ,可接受<10 kΩ。4、采樣率根據專家共識及臨床腦電信號頻率特征分析,推薦最低采樣率為256 Hz。5、顯示濾波高通0.5Hz,低通70Hz(兒童顯示增益10 μV/mm,成人7μV/mm)。6、同步視頻強烈推薦使用至少一臺攝像機同步記錄患者臨床行為表現及環境干擾因素。視頻記錄對所有疑似癲癇或出現臨床癥狀的患者均為必需。7、數據存儲/導出建議將全段EEG+同步事件視頻備份。可使用CSV、EDF或DICOM格式導出數據。三、EEG記錄的最短時長1、常規EEG ≥20分鐘(排除準備時間)。2、睡眠EEG ≥30分鐘(排除準備時間)。3、特殊場景優化嬰兒/兒童睡眠EEG安排在餐后(易入睡)。疑似青少年肌陣攣癲癇:優先上午記錄。疑似或確診為兒童期自限性局灶性癲癇或嬰兒痙攣癥綜合征:優先安排睡眠腦電圖記錄。疑似嬰兒痙攣癥:覺醒后延長記錄≥10分鐘。四、睡眠誘導方法的選擇1、推薦意見對于12歲及以上能夠配合睡眠剝奪的兒童和成人,將部分睡眠剝奪作為主要的誘導睡眠方法。對于12歲以下的兒童,建議將褪黑素或睡眠剝奪作為主要的誘導睡眠方法。如果睡眠剝奪或褪黑素無法誘導睡眠,同時使用這兩種方法可能會更有效。對于無法配合部分睡眠剝奪的兒童和成人,建議使用褪黑素作為主要的誘導睡眠方法。建議褪黑素的劑量為1-3mg,在腦電圖記錄開始前30-60分鐘服用。褪黑素不可用且部分睡眠剝奪無法使患者入睡時,在確保安全的情況下可使用水合氯醛。

2、注意事項睡眠剝奪:目前缺乏系統性安全性研究,臨床應用可能增加患者及家庭負擔。褪黑素:不良反應發生率低,但劑量-效應關系尚未明確。兒童急性催眠/抗焦慮應用的劑量依賴性研究證據空白。健康青年群體研究提示(Dollins et al., 1994) :劑量遞增(1.0-10mg)未顯著縮短入睡潛伏期或改善主觀嗜睡。
五、誘發試驗方法的選擇與操作
常規睡眠EEG必須包含
1. 過度換氣(Hyperventilation, HV)
操作時機:腦電圖記錄初期(間斷閃光刺激后≥3分鐘)
例外: 遺傳性全面性癲癇患者置于記錄末期
方法:15-30次/分鐘深呼吸≥3分鐘,兒童可用風車輔助;HV后記錄2分鐘清醒EEG;若出現臨床發作,立即進行患者反應測試。
技術要求:技師需評估呼吸努力程度并記錄"充分/不充分"
禁忌證:腦血管病、嚴重心肺疾病、妊娠等(實施前需核對禁忌證清單)。
2. 間斷閃光刺激(intermittent photic stimulation, IPS)
操作時機:腦電圖記錄初期(過度換氣前≥3分鐘)
兒童睡眠EEG:記錄末期
方法:嚴格遵循ILAE光刺激指南;
出現廣泛性癲癇樣放電立即停止刺激(區分光肌陣攣反應);
刺激序列:1→2→8→10→15→18→20→25→40→50→60 Hz(發現反應閾值后反向測試);
狀態控制:每種狀態(指令閉眼/閉眼/睜眼)分次刺激,每次5秒。如果時間有限,選擇在閃光序列開始時按指令閉眼,每個頻率下刺激7s。
禁忌證:妊娠(高癲癇發作風險)。
3.睜閉眼試驗
操作時機:常規EEG開始時。
睡眠EEG覺醒期末段(評估后頭部優勢節律)。
注意事項:兒童可能需要輔助閉眼。
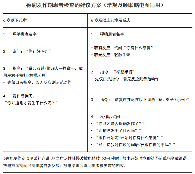
成人vs兒童操作順序
安全規范:全程監測患者生命體征及腦電變化,操作技師須掌握緊急呼叫流程。發作期按標準化流程測試。提前告知患者誘發試驗的獲益/風險(如誘發癲癇可能影響駕駛資格)。